RSS订阅
|
推广申请
|
推广会员
|
联系我们
首 页
资讯
上新*空投
挖矿
钱包
交易所动态
行情
热门币种
热门板块
区块链
智能合约
下载
您的位置:
网站首页
>
交易所市场动态
> 正 文
【】
交易所市场动态
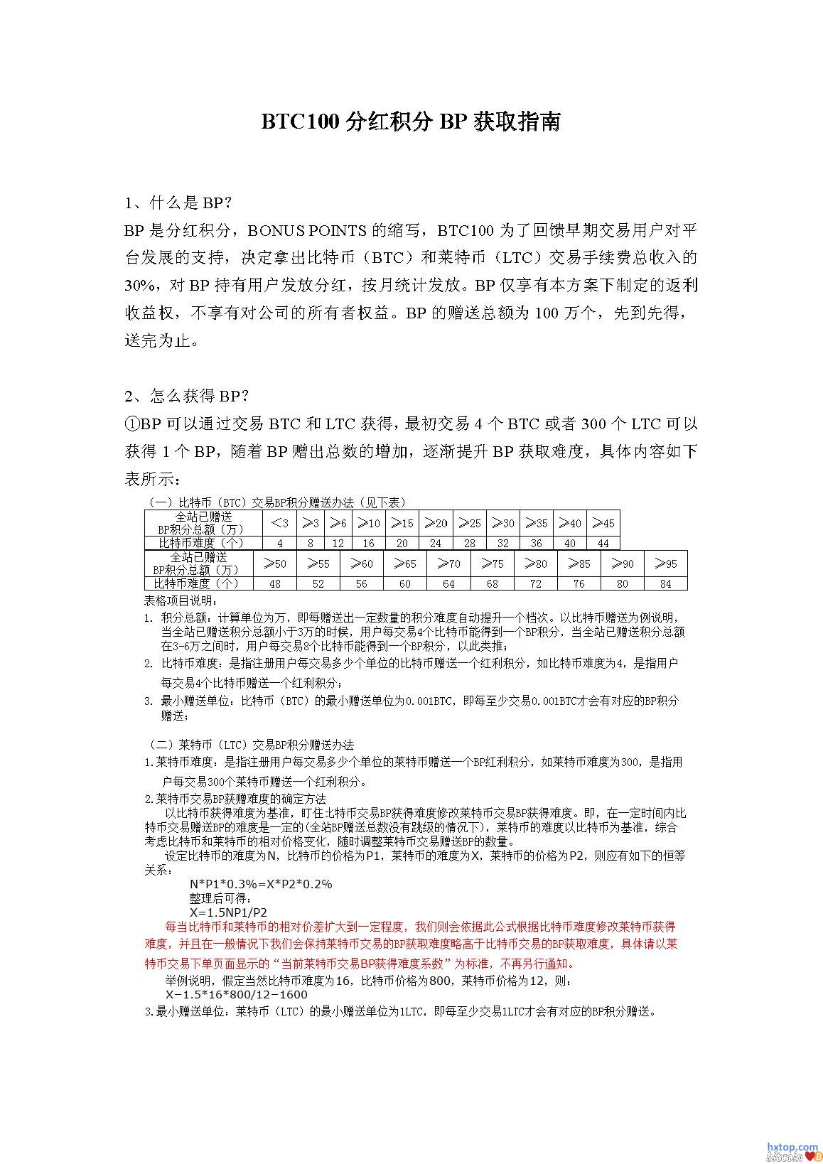
BTC100分红积分BP获取指南
【作者:网文】 来源: 日期:2013-10-14 13:58:36 人气:
标签:
BTC100
【打印】
BTC100官方主页:
www.btc100.org
【
返回顶部
】【
关闭窗口
】
[上两篇]
元宝币杀手应用:元宝棋牌上线- 元宝币生态圈或迎来爆发式增长
比特币基础教学之:比特币钱包冷储存技术浅谈
[下两篇]
全球金融市场进入关键一周 关注比特币
为什么比特币经济圈不是传销组织?
【
风险提示:
本站分享转载的信息均来自互联网,且仅供阅读参考,不作为具体投资的依据,据此入市,风险自担。本站所有内容涉及到的“货币”字眼需谨慎研判,我们维护各国法币的合法地位,同时数字资产具有货币的某些属性,目前是不能替代任何国家的法定货币的,请谨慎理解投资并严格遵守各国法律法规!详见本站
[免责声明]
。】
【读完这篇文章后,可否发表您的感受?】
0
0
0
0
0
0
0
0
本文网址:
已有
条评论信息,点击查看
网友评论
姓名:
验证码:
=>数字资产广告位专区[投资需谨慎]<=
推荐关联阅读
:
BTC100—2013年9月份业绩快报
热门排行
:
比特币(Bitcoin)交易采矿
:
虎符交易所成收割机?用户必须换成小币才…
:
孙宇晨“护盘”,揭4.56亿美元信托“消失…
:
虎符卷走310亿老板王瑞锡带着小姨子跑路…
:
张健走到尽头
:
揭开“天体币”骗局:俞凌雄的又一场传销…
:
Bitget Wallet境外银联卡支持绑定微信、…
:
虎符前二把手回应平台风波:初步解决方案…
:
[风险提示]惊天爆料俞凌雄“天体交易所”…
:
欧盟自12月30日起禁止USDT
推荐信息
:
孙宇晨正在下一盘大棋-TRON 正在为全球结…
:
巴菲特公司支持的Nubank将ADA、NEAR、AT…
:
支付宝加密货币广告引热议:10元起投的比…
:
香港开放前夕内地警方一周之内连抓三个团…
:
黄天威的AEX诈骗数亿不兑付被深圳南山经…
:
AEX软跑路黄天威的拖字诀
:
香港OSL交易所/BC科技集团863HK
:
盘点Web3里的5种KYC解决方案
:
BTT跨链TRON版本BTT如何兑换成BTTC版本B…
:
如何将USDD存入BTTC 网络
关于我们
|
联系我们
|
脑钱包
|
免责声明
|
广告合作
|
数据查询
|
意见反馈
|
常用网站
|
网站地图
©®:2010-永久 ™HXDA-I-CAP.LTD
闽ICP备07059398号-4
@好耶网络
Processed In:-1.7930-Seconds, CMS-58Queries-
Amazon Web Services