您的位置:网站首页 > 数字资产资讯 > 正 文 比特币

这个臭名昭著的平台终于跑路了

【作者:网文】 来源:转载 日期:2022-1-15 16:42:09 人气: 标签:跑路 野鸡交易所 盘古 崩盘 满币网 韭菜 张漾斌 ICO 【打印】


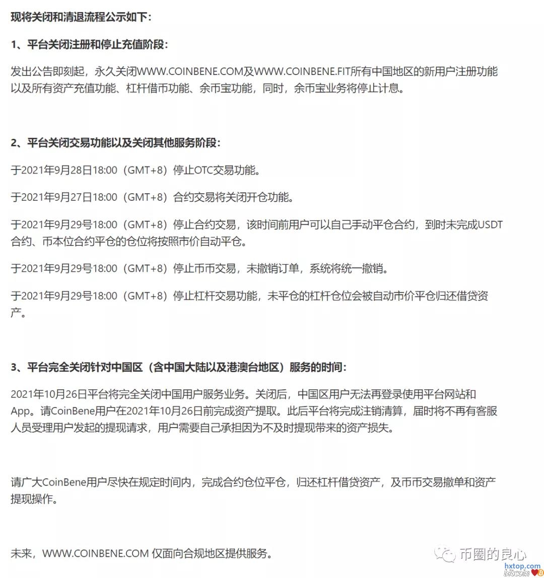
随着央行文件的落地,满币在9月底宣布关停交易所业务,不再面向中国大陆地区用户服务。

就在前两天,有粉丝爆料说,自己的App登不上去了,客服也一直不给回复,里边还有不少资产。

失去了大陆用户的满币,跟被折断了翅膀的鸟没什么区别,接下来只能是等死,但就在临死前,也不忘惦记用户的资产。

像良心哥粉丝在满币还有资产没取出来的,肯定不止这一个人,而又有多少人的资产,永远烂在了满币?
不过这种做法,确实很张漾斌。

精选留言

 

返回顶部】【关闭窗口 风险提示:本站分享转载的信息均来自互联网,且仅供阅读参考,不作为具体投资的依据,据此入市,风险自担。本站所有内容涉及到的“货币”字眼需谨慎研判,我们维护各国法币的合法地位,同时数字资产具有货币的某些属性,目前是不能替代任何国家的法定货币的,请谨慎理解投资并严格遵守各国法律法规!详见本站[免责声明]。】
【读完这篇文章后,可否发表您的感受?】
0
0
0
0
0
0
0
0
本文网址:
安全联盟站长平台 互联网举办平台 公共信息安全网监 中国网安 赛门铁克安全响应中心